MK(体育科技有限公司)体育·官方网站
集团首页
网站首页
通知公告
MK体育新闻
学习与发展
合作机构风采
关于我们
MK体育简介
机构设置
现任领导
联系我们
党建工作
党建风采
理论学习
自学考试
通知公告
专业介绍
自考招生
学籍学历
考试查询
成人函授(业余)
通知公告
招生管理
教学管理
学籍学历
规章制度
教育培训
培训工作
学位工作
规章制度
同等学力
通知公告
招生管理
教学管理
规章制度
下载中心
成人函授(业余)
自学考试
教育培训
同等学力
通知公告
招生管理
教学管理
规章制度
招生管理
当前位置:
网站首页
>
同等学力
>
招生管理
> 正文
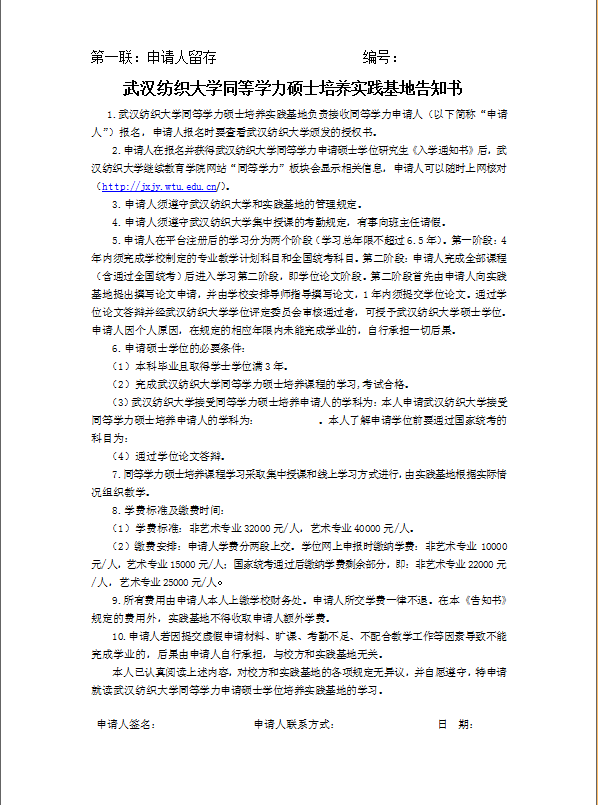
MK体育官网同等学力硕士培养实践基地告知书
发布日期:2022-11-08 作者: 编辑:陈美云 审核: 来源: 点击:
上一条:
MK体育官网同等学力申硕实践基地汇总表
下一条:
MK体育官网同等学力申硕实践基地汇总表